请注意,本文内容源自机器翻译,可能存在语法或其它翻译错误,仅供参考。如需获取准确内容,请参阅链接中的英语原文或自行翻译。
器件型号:LM74720-Q1您好的团队、
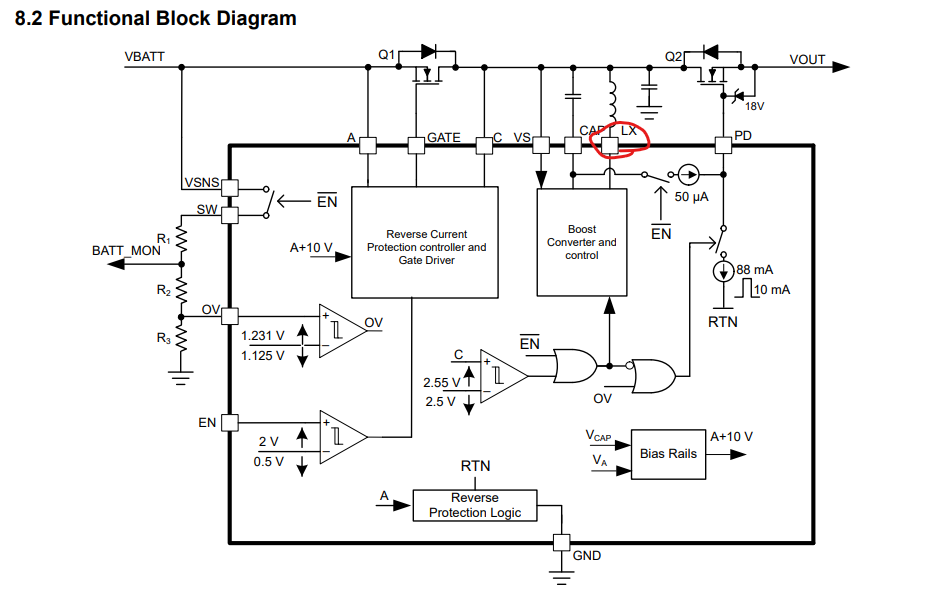
我知道 LM74720 升压转换器的开关频率不是固定的、它会受到外部补偿的影响。
- 根据典型用例、升压转换器是否具有任何通用开关频率范围?
- 当我们要使用示波器测量开关频率时、探测 Lx 引脚是否正常工作?

- 此致、
- Kento
This thread has been locked.
If you have a related question, please click the "Ask a related question" button in the top right corner. The newly created question will be automatically linked to this question.
您好的团队、
我知道 LM74720 升压转换器的开关频率不是固定的、它会受到外部补偿的影响。

尊敬的 Shiven:
[报价 userid=“576536" url="“ url="~“~/support/power-management-group/power-management/f/power-management-forum/1580348/lm74720-q1-switching-frequency-of-lm74720-boost-converter/6090843LM74720 没有固定的开关频率、测量电压或电流没有帮助。
[/报价]客户理解这一点。 不过、如果有一个引脚代表升压转换器的 SW 节点、它们应该能够估算预期的开关频率范围。
因此、请回答以下问题。
1.客户能否通过证明 LX 电压来看到开关波形?
2.或者、如果有其他引脚、客户可以证明在其系统中评估开关频率?
此致、
Kento