请注意,本文内容源自机器翻译,可能存在语法或其它翻译错误,仅供参考。如需获取准确内容,请参阅链接中的英语原文或自行翻译。
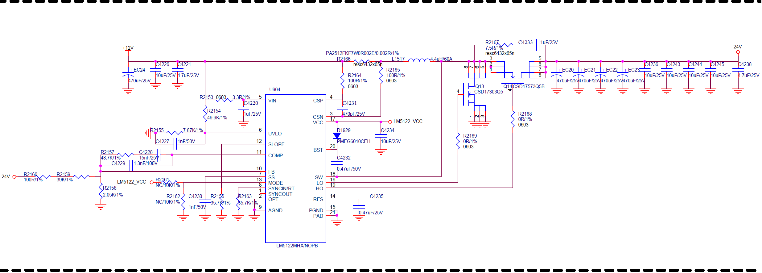
器件型号:LM5122 我使用 LM5122会议并借助 TIDA-PMP20093和波特图测试了升压板环路响应、如下所示。 我发现、当频率为5MHz 时、相位变得非常大、并且 MAG 开始增加的问题。 我想知道 这个问题的原因是什么以及如何解决。
升压板的技术规格为:VIN=14.4V Vout=24V。 由于环路分析器的输入范围限制(15Vmax)、我更改了 Vin=8.5V &Vout=14.2V & Iout=2A。 原理图如下所示。

