请注意,本文内容源自机器翻译,可能存在语法或其它翻译错误,仅供参考。如需获取准确内容,请参阅链接中的英语原文或自行翻译。
器件型号:BQ24253 您好,
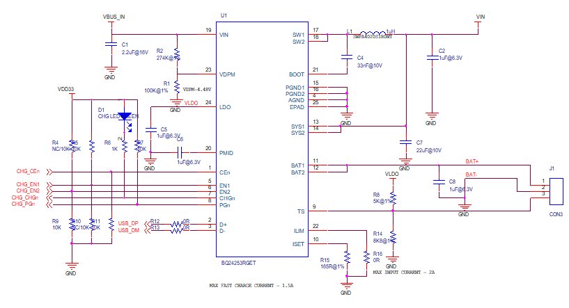
我正在使用 BQ24253调试我们的硬件、以便为1200mAh 3.7V 电池充电,schem 如下所示:
我添加了一些修改:
1、短接 D+/D-;
2、将 D1替换为10K 电阻
3、将 R16替换为165R RES
4、电池没有 TS,、因此引脚9未连接
现在、,当 MCU 加电时、,CHG_CEN、CHG_EN1、CHG_EN2都作为输出初始化低电平、 当检测到 CHG_PGN 为低电平时、MCU 会将 CHG_EN1驱动为高电平。 问题是 CHG_CHGn 始终处于高电平、并且充电阶段不会启动。 有什么问题吗? 谢谢!
