请注意,本文内容源自机器翻译,可能存在语法或其它翻译错误,仅供参考。如需获取准确内容,请参阅链接中的英语原文或自行翻译。
器件型号:LM5116 主题中讨论的其他器件:LM5146-Q1、
您好!
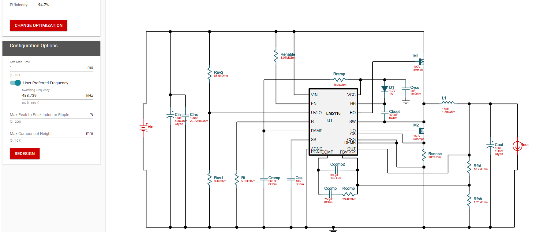
我们使用 WebBench 工具设计了一个转换器。
我们使用这些 MOSFET:IPT65R033G7XTMA1。 转换器无法正常工作。 但是、具有模拟晶体管 Ciss 的电容器的 LM 有效。
在我们进行 MULTIPAL 测试后、我们认为栅极和源极之间的电压不足以(2V)驱动晶体管。
由于 MOSFET 的电阻器太小、LM 是否能够提供足够的电流?
如何能够提高电流?
你有什么想法吗?
谢谢,
此致、
François í a-Alexandre。



