请注意,本文内容源自机器翻译,可能存在语法或其它翻译错误,仅供参考。如需获取准确内容,请参阅链接中的英语原文或自行翻译。
器件型号:BQ25606 大家好、
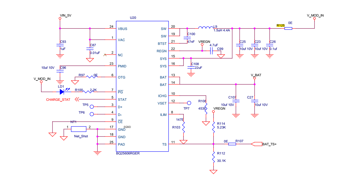
我们将 BQ25606用于锂离子电池充电。
当未连接电池时、IC 的输出电压不会被调节。 在本例中、输出电压大约为2.3V
我们预计输出电压将为3.5或更高。 此问题是否由于启用了电池充电而导致?
但是、当我们连接电池时、输出电压将是电池电压、没有任何变化。
我们仅在2块电路板中面临此问题、即使未连接电池、我们仍会按预期获得输出电压。
输入电源电压为5V。
所附为电路原理图。 如果我们错过了任何一项、请告知我们
谢谢、此致
LIJO Thomas
