工具/软件:WEBENCH设计工具
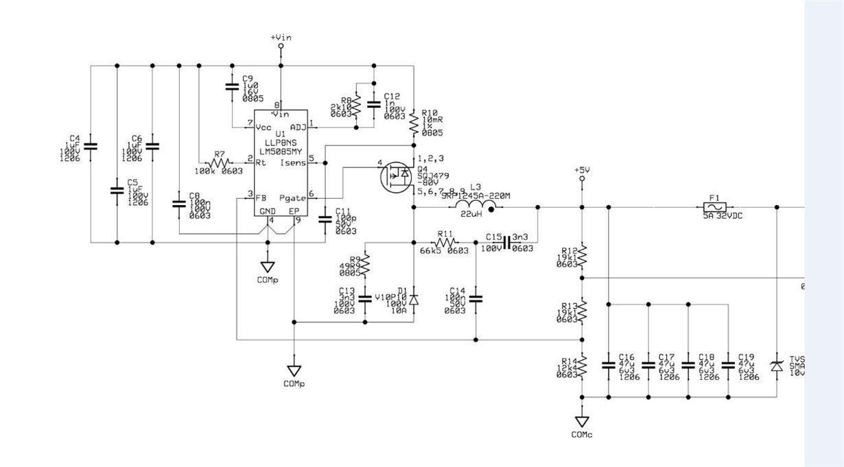
对于下面的电路、实验室中测试的性能与 Webench 在效率和热性能测量方面的结果没有很好的相关性。 客户在降压和 MOSFET 上测量的温度为100+C。 我在 Webench 中试验了调整电路值、但没有看到太大的影响、但是我无法更改 MOSFET 以匹配客户的选择、即 Vishay FET。 当我尝试将默认建议的 Webench 电路更改为客户的 MOSFET 时、我收到一条错误消息、说这是"库中唯一的双 FET "? 我在下面对 Webench FET 和电路的 FET 进行了规格比较、并注意到 QC 等级是唯一看起来很像异常的项目?
VIN = 12V 至70V
Vout = 5V
Iout = 2A
感谢您的任何建议。
