您好!
我想在我的设计中使用此器件、但在本例中、当电压为这里时、器件将被启用、这意味着我没有控制使能信号的能力。 我已在数据表中 μsec、在为器 件供电后、必须将使能信号设置为高电平0.5 μ s、我想知道如果我将信号直接连接到 Vin、Vin 最高为5V (电阻在10k 之间)、它是否可以正常工作。 是否有人遇到过此问题,如果有的话,什么是专业解决方案?
此致、
乔治
This thread has been locked.
If you have a related question, please click the "Ask a related question" button in the top right corner. The newly created question will be automatically linked to this question.
您好!
我想在我的设计中使用此器件、但在本例中、当电压为这里时、器件将被启用、这意味着我没有控制使能信号的能力。 我已在数据表中 μsec、在为器 件供电后、必须将使能信号设置为高电平0.5 μ s、我想知道如果我将信号直接连接到 Vin、Vin 最高为5V (电阻在10k 之间)、它是否可以正常工作。 是否有人遇到过此问题,如果有的话,什么是专业解决方案?
此致、
乔治
你(们)好。
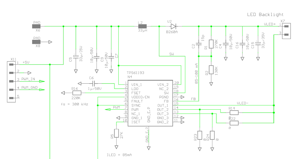
我决定继续使用 SEPIC 模式、这意味着在输入中、我的电压介于24-28V 之间。并且我的输出必须设置为15V @100mA。 我的频率设置为300kHz、因为我没有外部时钟、因此我将使用电阻器设置频率。 我正在尝试计算有关详细设计过程所需的一切、但给出的公式似乎是针对升压模式的。 如何继续进行计算? 我是否应该简单地将表2用于电感器、并轻松地确定一个公共电感器或两个单独的电感器、最高33uH、这就是全部? 当我提供输入时、电动工具无法计算电感器的正确值。 但是、我找到了 Coilcraft 的一个文档、其中还描述了计算必须使用的电感器值的方法。 根据这些计算、我需要一个大约680uH 的电感 器、该电感器与 TPS61193数据表的表2远不相同。 下面是我找到的文档的链接:
在阅读 TPS61193数据表时、我是否理解错误?
此致、
乔治
