This thread has been locked.

If you have a related question, please click the "Ask a related question" button in the top right corner. The newly created question will be automatically linked to this question.

[参考译文] WEBENCH®︎工具/LMR14030:LMR14030输出电压随电流负载下降

Guru**** 2562120 points
Other Parts Discussed in Thread: LMR14030

请注意,本文内容源自机器翻译,可能存在语法或其它翻译错误,仅供参考。如需获取准确内容,请参阅链接中的英语原文或自行翻译。

https://e2e.ti.com/support/power-management-group/power-management/f/power-management-forum/746774/webench-tools-lmr14030-lmr14030-output-voltage-drops-with-current-load

器件型号:LMR14030

工具/软件:WEBENCHRegistered设计工具

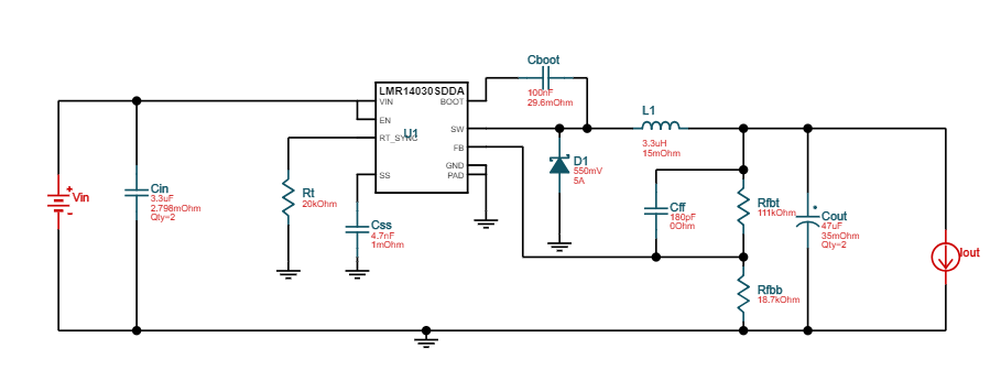
我们使用下面的参考原理图构建了 LMR14030电源。  问题是输出电压随电流负载下降

例如

0A 5.06V

1A 4.48V

1.5A 4.35V

是否有任何关于这种情况发生的建议?

  • 请注意,本文内容源自机器翻译,可能存在语法或其它翻译错误,仅供参考。如需获取准确内容,请参阅链接中的英语原文或自行翻译。
    尊敬的 BlueBill:

    什么是输入电压?


    Gavin
  • 请注意,本文内容源自机器翻译,可能存在语法或其它翻译错误,仅供参考。如需获取准确内容,请参阅链接中的英语原文或自行翻译。

    你好 Gavin

    它由23 VDC @ 3A (实验室电源)供电  

    它还在输出端具有一对低 ESR 1500µF 电容器。

  • 请注意,本文内容源自机器翻译,可能存在语法或其它翻译错误,仅供参考。如需获取准确内容,请参阅链接中的英语原文或自行翻译。
    尊敬的 BlueBill:

    在文章中,您说“我们使用下面的参考原理图构建了 LMR14030电源”。 输出电容只有47uF。 为什么"它在输出端还有一对低 ESR 1500µF 电容器。"?

    Gavin
  • 请注意,本文内容源自机器翻译,可能存在语法或其它翻译错误,仅供参考。如需获取准确内容,请参阅链接中的英语原文或自行翻译。

    您好!

    您是否测量了输入或输出电容端子上的输入和输出电压? 您可以上传实际电路吗?

  • 请注意,本文内容源自机器翻译,可能存在语法或其它翻译错误,仅供参考。如需获取准确内容,请参阅链接中的英语原文或自行翻译。

    这是实际电路、我绕过 D1和 F1进行测试。

    负载为1A 时、D6两端的示波器显示输出电容器两端的电压为3.71V。

  • 请注意,本文内容源自机器翻译,可能存在语法或其它翻译错误,仅供参考。如需获取准确内容,请参阅链接中的英语原文或自行翻译。

    您好!

    请在您的电路上进行以下更改:

    1、L1=6.8 μ H

    2.拆下 C13

    C12=47nF

    4. 将一个0.22uF 50V 陶瓷电容靠近 VIN 引脚和 D6 GND 放置  

    使用 E-LOAD 测试电路、查看输出是否稳定。  

  • 请注意,本文内容源自机器翻译,可能存在语法或其它翻译错误,仅供参考。如需获取准确内容,请参阅链接中的英语原文或自行翻译。

    [引用用户="Andy Chen ]

    您好!

    请在您的电路上进行以下更改:

    1、L1=6.8 μ H

    2.拆下 C13

    C12=47nF

    4. 将一个0.22uF 50V 陶瓷电容靠近 VIN 引脚和 D6 GND 放置

    使用 E-LOAD 测试电路、查看输出是否稳定。  

    [/报价]

    谢谢

    结果解决方案 是 VIN 和 D6上的0.22uF 电容(我使用了一对0.1uF 电容、因为我有足够的电容)、而且我还必须在5.2V 线路上加强电源布线。