TPS4811-Q1: TPS48111LQDGXRQ1 电源拉高INP无法开启MOSFET 请帮忙看看。

Part Number: TPS4811-Q1


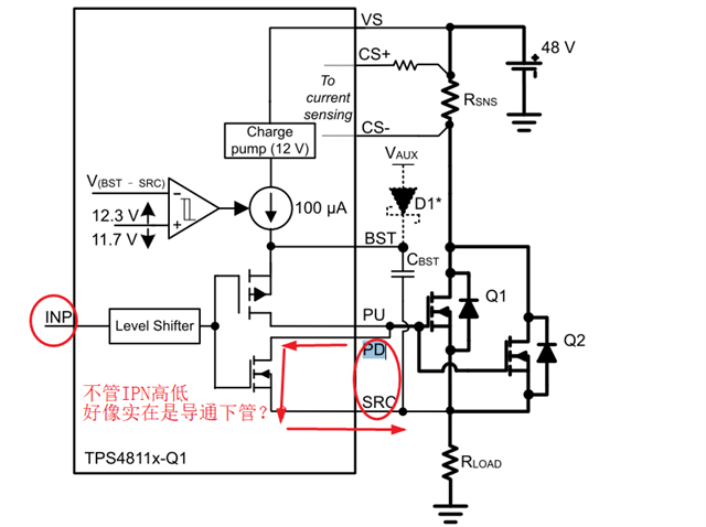
我们目前使用TPS48111LQDGXRQ1 mosfet驱动器   调试时候发现没法开启mosfet,具体情况如下:
 
 
1、INP拉低,使能EN/UVLO,此时BST 12V左右  PU=0V
 
2、使能INP到3.3V,此时PU-SRC=0,,无法拉起mosfet,且FLT_I亮,但是此时没加任何负载,为啥为提示过流?
 
 这边调试过外围Cbst到1.5uF左右和更换了芯片,现象也一样,请问看看还有哪些调试的地方。
 
 原理图见附件,把后缀改为.PDF,用PDF阅读器打开即可.
 
image.png