大家好、
我有两个问题:
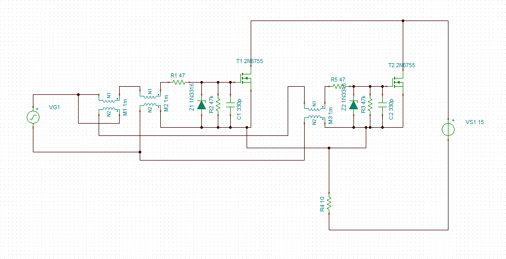
1.我是否必须知道如何在此原理图中计算 CM 电感值? 基于什么?
我注意到 Infineon 已经发布了一个恒定电流类型的 IGBT/MOSFET 驱动器、该链路如下所示。 如文档所述、与电压驱动器类型相比、它们具有更多优势。 对于电流类型 IGBT/SiC MOSFET 驱动器、您有什么意见吗? 优势和劣势? 谢谢。
注:
https://www.infineon.com/cms/en/product/power/gate-driver-ics/1eds20i12sv/
谢谢。
BR、
晓宾(Eric)
