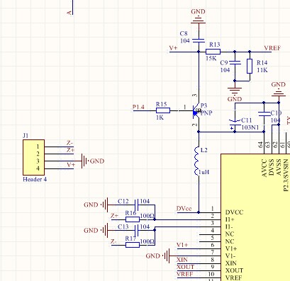
void SD16_Test(void) //ADC �����ݵĸ�ʽ�Ƕ�ά���� { int i; SD16CTL |= SD16SSEL0 + SD16DIV_1; // 1.2V ref, SMCLK SD16CTL &=~ (SD16REFON + SD16VMIDON);//ʹ���ⲿ�IJο���ѹ for (i = 0; i < 500; i++); // Delay for 1.2V ref startup SD16INCTL0 |= SD16INCH_0 ;//+ SD16GAIN_32; // ����Ŵ�32�� ��˹ͨ���� ѹ������� ��IJ���Ϊ2MV/V SD16CCTL0 |= SD16OSR_256 + SD16DF ;//+ SD16LSBACC ; // Enable interrupt DF���ģʽΪ SD16CCTL0 |= SD16GRP;//ADC0 ��ADC1 Ϊһ�� SD16INCTL1 |= SD16INCH_0; // ��Դ��ѹ SD16CCTL1 |= SD16DF ;//SD16DF ; // Enable interrupt SD16OSR_32 SD16CCTL1 |= SD16SC; ADC_Sum_1[0]=0;ADC_Sum_1[1]=0; for (i = 0; i < 128; i++) { while((SD16CCTL1&SD16IFG)==0);//�ȴ����ADCת�� ADC_Sum_1[0] +=(int)SD16MEM0; ADC_Sum_1[1] +=(int)SD16MEM1; } SD16CCTL1 &=~SD16SC; ADC_Result_1[0] =ADC_Sum_1[0]>>7; ADC_Result_1[1] =ADC_Sum_1[1]>>7; // if(ADC_Result_1[0]<0) // ADC_Result_1[0]=0-ADC_Result_1[0]; // printf("ADC0 %ld\n\r",ADC_Result_1[0]); // printf("ADC1 %ld\n\r",ADC_Result_1[1]); } 之前问过很久这个问题了,没有好的解决,现在又要拿出来 哎 烦啊
现在的程序是按照书本上面的程序弄的 测量的时候就看着测量的值要么一直减少 要么就是一直增加,没有稳定过
